*Overview-Reporting

*Overview-Reporting



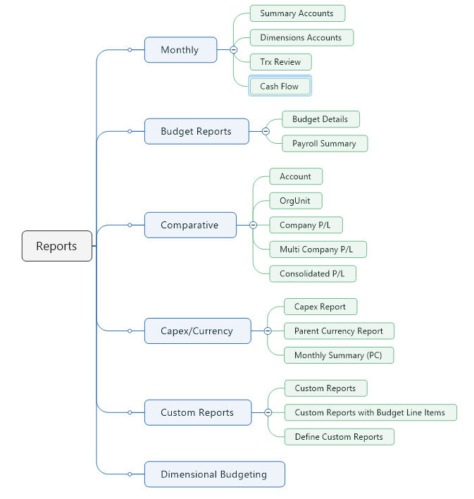
This menu reviews different types of reports:
  1. Monthly Reports (Summary, Trx Review, Cash Flow)
  2. Budget Reports (Budget Details, Payroll Summary)
  3. Comparative Reports  (Account, OrgUnit, Company, Multi-Company, Consolidated)
  4. Capex / Currency Reports 
  5. Custom Reports
  6. Dimensional Budgeting

    • Related Articles

    • *Overview-Core Payroll Styles

      There are three styles of entering payroll data. All employees can be entered into 1 screen or multiple screens. All hourly/salary can be entered into hourly or salary screen.  Core Payroll ​Salary Screen  Record an employee  salary and benefits. ...
    • What IT Wants to Know-Installation Overview Article

      System Overview Dynamic Budgets is a 30Mb .Net connected client application Typically the application is installed to a single share folder, and users launch the application from shortcuts placed on their desktops. Alternatively many customers will ...
    • *Overview-Core Budgeting Styles

      There are three feature areas with the "Budgets" category: Core Budgeting Start from a budget dashboard tracking status information or a comparative financial statement format Directly entering monthly or annual budget values per G/L account Basic or ...
    • How Do I Add/Delete BudgetIDs Displayed on Reporting Search Dropdown Menus? Article

      When running reports, the BudgetID dropdown lists the BudgetIDs that can be reported on. Whether a BudgetID is available for Reporting is determined in Manage Budgets. From the dropdown menu select the CompanyDB; Click the "Show Budgets" and the ...
    • *Overview-Tools

      The Tools section